电源开发日志
电源开发日志
Section titled “电源开发日志”理论学习部分
Section titled “理论学习部分”1电压源:家用
2电流源:充电器
\
3直流电源:DC
4交流电源:AC
\
5线性电源:LDO
6开关电源:BUCK
\
7降压电源
8升压电源
9升压降压电源
特点:负载功率越大,效率越低;
自身承担多余的电压,来实现降压;
控制简单,器件少,成本低,适用于负载小的场合(小电流,三极管CE端压降小的时候);
优点:效率高,体积小,可以实现大功率(损耗小);
- 对输出电压进行检测;
- 反馈到输入端;
- 开关调节;
- 对输出电压进行检测…
- 输出的电压有波动(纹波)
- 输入波动对输出电压的影响
- 负载也是波动的
- 调节时间的长短对输出电压的影响(调节时间产生的结果称为:响应)
MOSFET电子开关
Section titled “MOSFET电子开关”MOSFET的损耗问题:
- 导通损耗:漏极和源极的等效电阻Rdson;
- 开关损耗:工艺原因MOSFET无法完全导通和完全断开;
IGBT开关器件
Section titled “IGBT开关器件”- 导通时可以通过更大的流;
- 导通速度较MOSFET慢(开关频率低,体积大);
- 导通压降为一定值(导通损耗比较低);
两种开关器件体积与开关频率的关系特点
Section titled “两种开关器件体积与开关频率的关系特点”- 成本不一样;
- 频率不一样;
- 体积(运送包的体积)不一样(体积越小频率越高,成本越低) -> 电感;
- 需要把能量拆分成若干个包,分批次运输(为了降低体积进而降低成本);
*频率越高,分的批次越多,开关损耗增大,温升增高,进而影响器件寿命;
*温升每升高10度,系统的可靠性就会下降10倍;
开关电路元器件的作用
Section titled “开关电路元器件的作用”特点:电容上的电压不会发生激变,电流会发生激变;
- 使负载电压相对稳定;
- 通过开关频率控制输出电压为所需电压;
- 维持负载的正常工作;
- 以电压的形式储存能量;
电感(核心器件):
Section titled “电感(核心器件):”特点:电感上的电流不会发生激变,电压会发生激变;
- 不会出现浪涌电流损坏电容;
- 不耗能;
- 和电容共同作用使输出电压稳定;
- 以电流的方式储存能量;
*电感电压的电弧作用;
*电容的电压可以等效为电感的电流;
*电源涉及到能量的储存和转移;
*电感饱和时对电流的抑制能力为0;
续流二极管:
Section titled “续流二极管:”- 续流,不会出现电弧损坏开关器件;
- 替代电阻减小损耗;
*开关管的耐压 > Vin+二极管正向压降;
*二极管的反向耐压 > Vin;
BUCK电源的核心器件
Section titled “BUCK电源的核心器件”- 工作模式:电流的下峰值不为0(连续工作模式CCM),某时刻为0(临界连续模式BCM),某段时间为0(断续模式DCM);
- 电感的感应电压与电感电流的斜率有关;
- 电感电压与开关的动作总是相反;
- 电感的电压由Vin和Vout决定;
- 电感上面的平均电流等于负载电流;
- 在CCM,BCM工作状态下,电感的平均电流位于电感电流的几何中心;
- 电感的额定电流要为基准电流的1.2倍;
电感选择:
-
输出电压大小:
Section titled “输出电压大小:”
-

-
电感额定电流:
Section titled “电感额定电流:”

TPS5430
Section titled “TPS5430”经典DC-DC降压芯片
- 电压反馈功能
- 电流的反馈功能
- PWM调节
- 供电电源
- 电压保护
*使用电源芯片时,高频回路和采样回路一定要短;
电源芯片具备的功能
Section titled “电源芯片具备的功能”- 欠压保护
- 使能开关
- 过温度保护
- 高精度的基准电压
- 软起电路
- 自举充电电路
- PWM波生成器
- 电流保护
- 内置mos管
- 驱动电路
设计电源驱动要点
Section titled “设计电源驱动要点”- 实现开关作用;
- PWM波形电路;
- 软启定电路;
- 悬浮的电路设计;
- 自举电路;
- 上电启动电路;
- 电流保护电路;
- 电压环控制电路;
*控制弱电而不是强电;
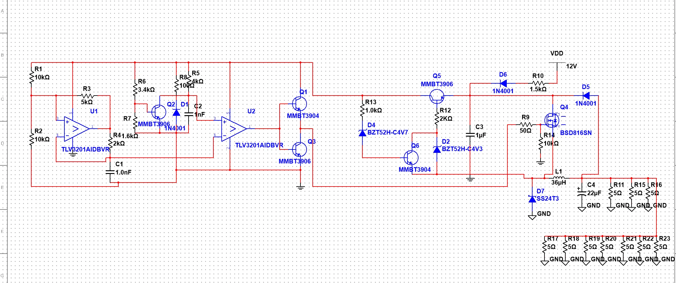
根据上面的设计电源驱动要点经过不断仿真设计出如下所示电路

该电路未使用栅极驱动IC,方针成功.但考虑到若干三极管和LM358的成分并不低于一个功放IC的成本.故此电路仅作方针不做实物.
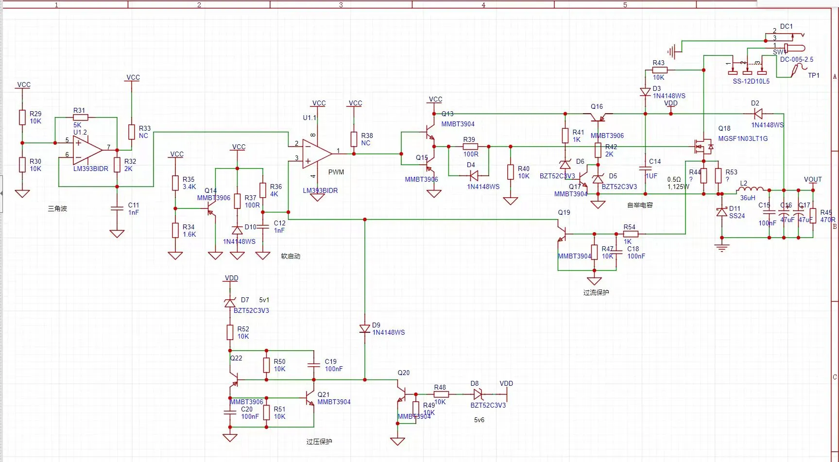
ps:由于存储问题,部分文件都已经打不开了,但是下面的电路都是经过仿真可行后绘制的原理图.

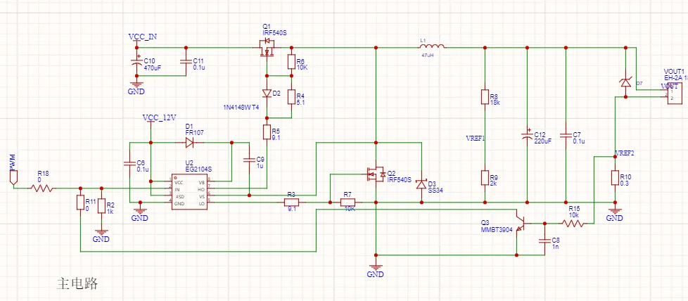
选用国产的栅极驱动EG2104设计的BUCK电路
